Berufsorientierung AHS
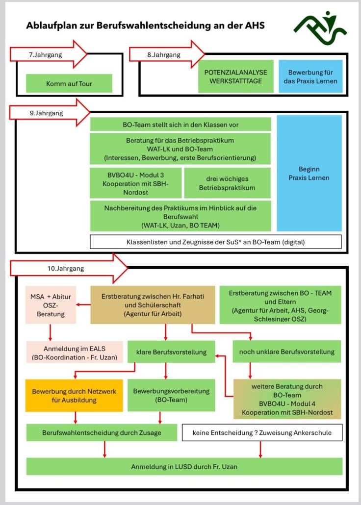
Die Berufsorientierung an der Albrecht-Haushofer-Schule ist ein zentraler Bestandteil des WAT-Unterrichts und begleitet die Schülerinnen und Schüler von der 7. bis zur 10. Klasse. Durch eine Kombination aus praktischer und theoretischer Arbeit sowie vielfältigen internen und externen Angeboten werden die Jugendlichen gezielt auf ihre berufliche Zukunft vorbereitet. Zahlreiche Kooperationspartner unterstützen und bereichern diesen Prozess, sodass die Schülerinnen und Schüler umfassende Einblicke und individuelle Förderung erhalten.
Sichten Sie gern unser BO Padlet:
https://padlet.com/BSO_/Webseite
Informationen zum 11.Schuljahr
https://www.berlin.de/sen/bildung/schule/bildungswege/11-pflichtschuljahr/



